At right you see a picture of
the mains-powered version of my new top-of-the-line
model train controller, the P684SV.
The comprehensive and realistic
User Manual
is available in PDF format.
This controller has the following features:
- Precise speed control delivered by full Proportional-Integral-Differential
feedback regulation of engine RPM (engine back EMF);
- ``Analog Waveform Drive'' to give the precise control of digital PWM
with the gentle action of traditional, fully-analog drive voltage, to
guarantee that locomotives are not overheated;
- Shunt (center-off) and Cruise (anticlockwise off) modes to suit layout;
- Factory presets of control algorithm coefficients, inertia,
braking strength, auto-stop distance, timeout interval, and motor
heating estimation constants for Z, N, HO, O and G scales;
- Coasting and braking for realistic driving;
- Reversing at speed is impossible;
- Adjustable simulated inertia, and an override switch to disable inertia for setting up;
- Adjustable braking capability;
- Operational condition indication by flashing LED or panel meter;
- Station stopping with constant-distance pull-up (``ABS'');
- Automatic station stops with and without reversing, for automation of layouts;
- Indication of peak or average load current, engine RPM,
instantaneous thrust, or engine temperature;
- Timeout mode (``dead man switch'') to halt unattended trains;
- Overload protection.
The controller is also designed to allow a simple panel-mount
design, shown here.
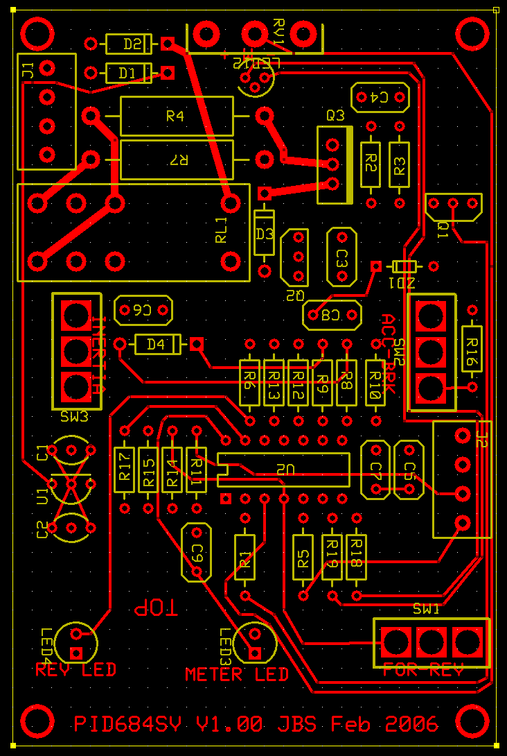
The PCB layout is shown at right and the
circuit diagram is below.