Digital Fidelity Train Controller

At left is a picture of the "jellyfish" version of the NTRC-A Model Train Controller.

The NRTC, while clever in principle, has proven to have unacceptable sensitivity to bad connection issues of the sort to be expected in any sustem that has to connect through a mechanically active path... like rails and moving wheels. Nevertheless, it was a nice piece of hardware.

At left is a picture of the "jellyfish" version of the Digital Fidelity Model Train Controller. It is no accident that they look similar, the hardware is identical. The method of operation and the interface are quite different.

Graeme, a colleague in Scotland, brought an interesting, historical controller to my attention. It was called a Fidelity, and was made by Fidelity Control, essentially one John Brouwer who lived in Christchurch, New Zealand. Unfortunately, all trace of John Brouwer has vanished. Graeme managed to find a rough translation of the circuit, and a manual, which between them allowed me to reconstruct what the controller was doing.

The original, analog Fidelity produced a pulse-amplitude modulated output, sampling the locomotive back EMF in the zero crossings of the mains waveform. Someone who owned one described it as "like a brick", which figures because it is energy inefficient, like the NRTC, so its heatsink tends to get quite hot. (The NRTC has a temperature sensor, a cooling fan, and a thermal shutdown capability.)

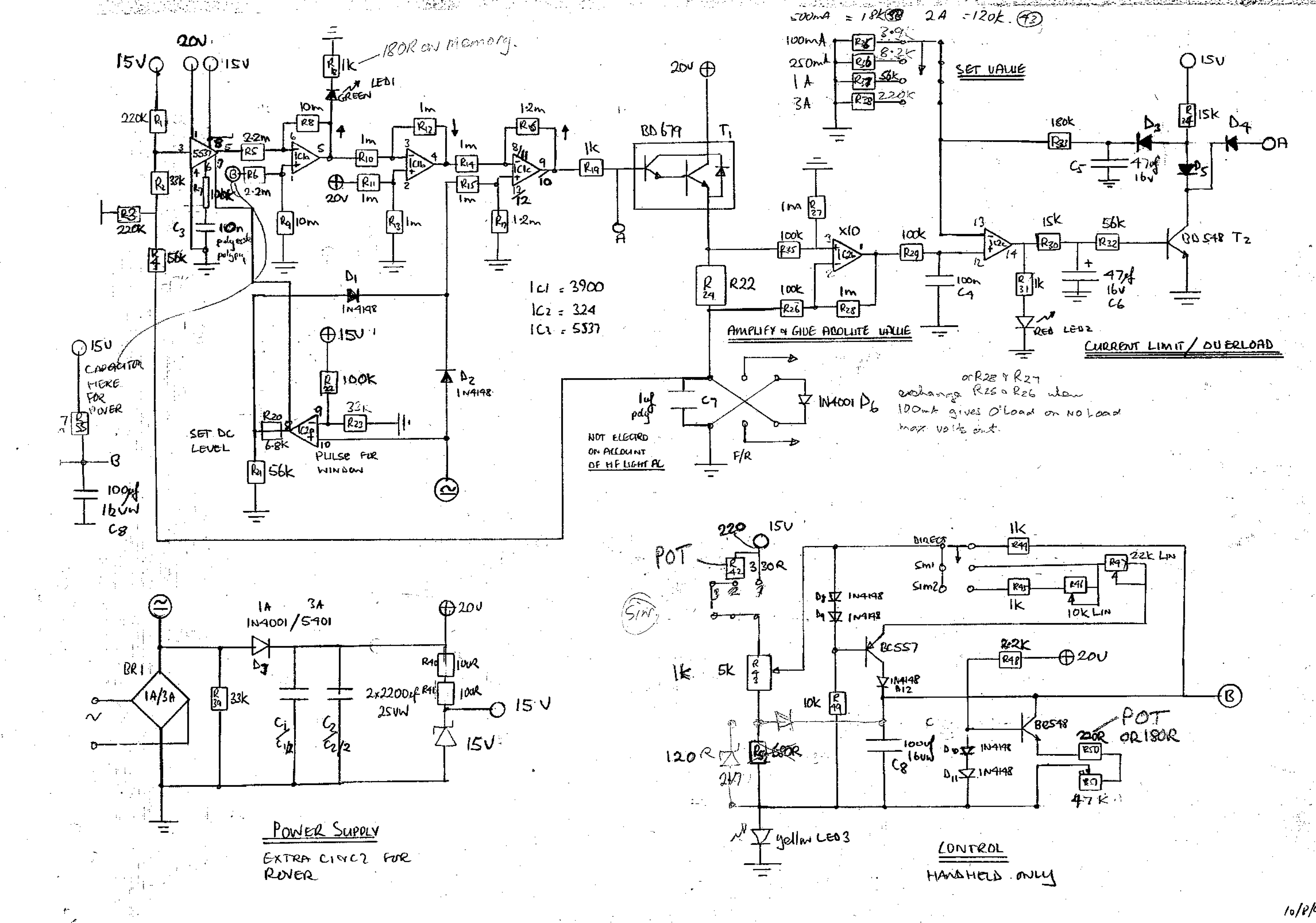
The sketched-out schematic of the original controller:

The new digital verson is remarkably similar to the NRTC to use. The short-form instructions are given below.

The general idea is similar to my previous controllers, but I have incorporated ideas from the HM3000, and feedback from people collected at exhibitions.
You can set the knob to give centre-off operation, called SHUNT mode, so it is easy to make a loco reverse a lot. Otherwise it is in CRUISE mode, where a switch requests change of direction. The position of the knob when you boot sets this mode. Once you have a suitable operating speed set on the throttle/regulator, the idea is to drive the train with the accelerate/coast/brake triswitch. When coming into a station, say, you tap the brake briefly, which is like dropping off a cruise control in a car; thereafter you apply the brake to just the right extent to put the train in the middle of the station.

There are some neat automation features as well. The automation input can signal either a "station halt" or a "terminus stop". When activated, either of these causes the train to automatically stop in a predefined distance ("ABS"), irrespective of speed at the moment of activation. These are similar, except that the terminus restarts the train in reverse, for end-to-end layouts. After a preset period, the train starts up, and after another preset period the controller will accept another stop request. The latter delay allows for the train to clear the sensor that triggers a stop.

The other automation feature simply starts the train, with no user input, every so aften. It then runs, presumably with halts and reversals, until the dead-man timeout switches the controller off. When booted in this mode, you get a train set that plays itself. Brilliant if it is built into a bit of furniture like the Japanese Tram table, St Lesitz or Newbury.

One last change is interesting. Previous controllers have allowed for gain, and other control coefficients to be set. This proves too much for most users. The new approach is to simply give 4 possible gain settings. Mostly either 2 or 3 suffice, and a change is really only required for "end cases" like very light Japanese locomotives or heavy OO-gauge locomotives like Hornby Dublo, some Triang, or serious brass-bodied locomotives.

Perhaps a new heart and skin are needed for ths controller. I hope to turn the hardware, as the processor is outdated, and I would like to add analog meters for Voltage, speed, current, etc. All installed in a wood-panelled box like a locomotive driver's panel.


Boot with brake held for factory constants to be reset.
Boot with pot anticlockwise for CRUISE mode, half way for SHUNT (centre-off).
Knob sets desired speed. Drive train using main toggle ACC/BRAKE input:
Main toggle causes train to start when "ACC" touched, decelerates quickly
in BRAKE position. Coasts down slowly if brake released.
Inertia switch enables or disables simulated momentum; must be disabled to
allow coefficient setting, enabled to allow autorun/halt/halt+reverse.
Boot with Autoinput grounded (halt+rev) for Automatic-start mode; train then runs
after preset periods for the dead-man timeout period (iff throttle set).
An auto-start occurs when momentum/inertia is turned off->on if booted in auto mode.
In halt & halt+reverse, ABS ensures constant-distance stopping.
Note that ABS setting is locomotive-specific. (Automated layout?)
Hold brake with no momentum for >10 seconds to reboot.

INDICATIONS:
Double-flash -> SHUNT mode
Single-flash -> CRUISE
Flashes in RED -> no momentum
Flashes in YELLOW -> Accelerator not set
In case of fault indicator shows:
short dashes in RED for open circuit (loco off)
single long dash in RED for short circuit

COEFFICIENT SETUP: Brake pressed for >3s with inertia off, display shows DASH sequence
Coefficients are assigned new values if and only if the pot is moved
GREEN dash-dash - pot sets station Halt time (to wait at station) [3-63s]
GREEN dash-dash-dash - pot sets noRetrigger time (to clear sensor) [3-63s]
YELLOW dash-dash - pot sets deadman timeout delay (mins) [3-63min]
YELLOW dash-dash-dash - pot sets loop Kp [four settings, 1--4]
RED dash - pot sets Inertia coefficient
RED dash-dash - pot sets Braking strength constant
RED dash-dash-dash - pot sets Stopping (ABS) distance (~1--100cm)
RED dash-dash-dash-dash - pot sets time between autoruns (1--24hrs)