Z-scale Railway in a Cal-Kit Box

This diminutive railway is powered by a single Lithium-ion 18650 battery. It is solar powered, recharging the battery using the 1W solar panel attached to the lid of the box. The train is a Z-gauge 0-6-0 steam locomotive and two freight cars by Marklin.

The smaller control panel offers a small button. When pressed a tri-colour LED indicates the battery state of charge by its duty cycle of flashing. There is also a micro-USB connector for emergency recharging if the layout is left in the dark for an extended period.

On the larger, circular panel is the control knob and three LEDs, red, yellow and green. These mimic a signal, showing red for stopped, green for moving, and yellow for an error such as a short circuit or open circuit.

EEs may recognise the box. It is one of the Californian walnut boxes in which Hewlett-Packard used to sell a number of their microwave components, such as VNA calibration kits.

The panel is so arranged that it will charge the battery in light levels as low as 0.02 sol, or a typical indoor illumination level on a cloudy day or a well-lit room at night.



Here is a short video to show you what it looks like in operation:

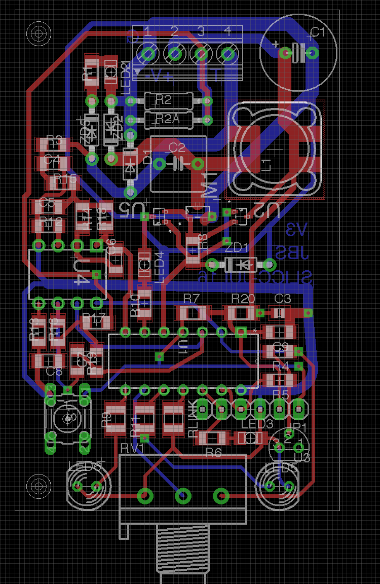
This view shows the underside of the layout base. It houses a number of circuit boards. One is a commercial battery-management circuit that prevents deep discharge or overcharging and provides an electronic fuse in the event of a short circuit in the power supply. There is a circuit to charge the battery from the USB connector. Another circuit provides the battery state-of-charge readout via a single LED. At right is the PCB that houses the speed-regulating feedback controller. This is the first prototype of my new controller. It uses a Cuk converter to run 12V models from a single Lithium cell.

The circuit diagram and PCB overlay of the prototype feedback controller. More details will be availble when I get the design and the firmware smoothed out a bit.

Overhead view.

A close-in view.


Home | Up one level